Controls Engineering • Automation • Electrical Troubleshooting

Controls-focused engineer for automation, machines, signals, and uptime.

Electrical & Computer Engineering graduate moving into a Controls Technician role at AAM Oxford Forge. I bring automotive validation discipline, ECU/CAN diagnostics, embedded sensing, MATLAB/Simulink control analysis, and hands-on instrumentation troubleshooting into industrial controls.

01 Industrial Controls

PLC concepts, sensors, actuators, motor/control systems, uptime, and root-cause troubleshooting.

02 Validation Discipline

Automotive EMC testing, setup verification, signal checks, and traceable technical reporting.

03 Embedded Systems

ESP32, UART, I2C, ADC, FPGA logic, serial monitoring, robotics, and CAN diagnostics.

Positioning

Controls Engineering Focus

This site is built around the story that matters: troubleshoot machines, verify signals, isolate faults, support production, and document fixes clearly.

01

Industrial Controls Readiness

PLC-driven equipment, sensor/actuator troubleshooting, motor controls, production-floor diagnostics, preventive maintenance, and downtime reduction.

02

Signal & Instrumentation Discipline

Continuity, polarity, impedance, signal-path validation, DAQ setup, measurement sanity checks, and failure isolation before conclusions are made.

03

Control Systems & Modeling

MATLAB/Simulink work with transfer functions, feedback, stability, step response, sinusoidal response, aliasing, and filter behavior.

04

Embedded & Networked Systems

ESP32 sensing, UART, I2C, ADC workflows, serial monitoring, ECU flashing, CAN analysis, and diagnostic tool workflows.

Professional portrait of Sam Khalaf

Background

About

I earned dual BSE degrees in Electrical Engineering and Computer Engineering from the University of Michigan-Dearborn. My work connects controls, instrumentation, embedded systems, automotive validation, circuit analysis, and robotics.

The value I bring is practical execution: verify the setup, check the signal, isolate the fault, document the evidence, and keep the system reliable.

Education

University of Michigan-Dearborn

Dual BSE in Electrical Engineering and Computer Engineering

September 2019 – April 2024

Relevant technical foundation: Control Systems, Automatic Control Systems, Circuits, Electronic Circuits, Digital Signal Processing, Microprocessors, Embedded Systems, Computer Networks, Robotics, and Vision Systems.

Core Stack

Controls-Focused Skills

Prioritized for controls, automation, production troubleshooting, validation, and test systems.

Controls & Automation

Controls troubleshootingIndustrial automationPLC concepts Sensors & actuatorsMotor/control systemsPID controllers Servo motorsPreventive maintenanceDowntime reduction Root-cause analysis

Electrical Diagnostics & Instrumentation

Continuity checksPolarity checksImpedance checks Signal integrityDAQ setupOscilloscopes MultimetersLabVIEWEngineering documentation

Automotive / ECU / Networks

ETAS INCAVector CANoeCANalyzerCANape CAN busLIN basicsECU flashing DTC analysisDBC signal review

Embedded / Modeling / Programming

MATLABSimulinkPythonC / C++ VHDLESP32UARTI2C ADCGit/GitHub

Work History

Experience

Machines, signals, diagnostics, reliability, and documented evidence.

EMC Lab Test Technician — Applus+ Reliable

Madison Heights, MI

August 2024 – September 2025
  • Executed automotive EMC validation testing including BCI, radiated emissions/immunity, and ESD according to OEM procedures.
  • Configured and verified instrumentation, harnesses, fixtures, DUT mounting, and measurement conditions before running tests.
  • Performed continuity, polarity, impedance, and signal checks to reduce invalid runs and prevent bad data.
  • Troubleshot failures by separating setup-related problems from DUT behavior and documenting corrective actions with retest evidence.
  • Maintained run logs, screenshots, plots, and standardized reports supporting traceable engineering review.

Junior Electrical Engineer Intern — Robert Bosch

XC-Multimedia Department • Plymouth, MI

March 2021 – September 2021
  • Supported ECU validation workflows through flashing, post-flash verification, CAN checks, and tool-based data review.
  • Used ETAS INCA and Vector CANoe/CANalyzer to log, review, and validate CAN signal behavior and communication quality.
  • Reviewed signals including speed, torque, temperature, pressure, throttle, boost, and lambda/AFR for plausibility and data integrity.
  • Diagnosed DTCs, CAN timeouts, sensor dropouts, and configuration mismatches using traces, logs, and measurement data.
  • Maintained structured notes and run documentation to support repeatable validation workflows.

Technical Evidence

Controls-Relevant Projects

Curated to support controls engineering: feedback systems, embedded sensing, robotics control, signal analysis, circuits, FPGA logic, and networked systems.

Priority Project

Control Systems & Signal Analysis — MATLAB / Simulink

Modeled dynamic systems using transfer functions, feedback blocks, poles and zeros, step response, sinusoidal response, Bode/Nyquist analysis, Simulink workflows, aliasing analysis, and notch-filter response.

Simulink anti-aliasing and waveform analysis MATLAB notch filter magnitude and phase response MATLAB transfer function analysis

Senior Design

Smart Shoe System — Embedded Sensors, ESP32 & Mobile Dashboard

Designed a wearable sensing system using pressure/force sensors, ESP32 communication, serial data readings, and a Flutter mobile dashboard. Demonstrates sensor integration, embedded reads, mobile visualization, hardware/software integration, and physical prototype iteration.

3D rendered Smart Shoe side profile 3D rendered Smart Shoe top and angled views Smart Shoes mobile dashboard showing walking metrics Smart Shoes mobile app shoe metrics screen Smart Shoes trip recorder screen Smart Shoes pressure details screen Smart Shoes health overview screen ESP32 and Flutter app communication setup Pressure sensor serial readings Smart Shoe prototype wiring with pressure sensors and battery Smart insole design with pressure sensors Smart Shoe circuit design Smart Shoe breadboard and sensor wiring prototype Smart Shoe insole wiring and sensor layout Smart Shoe raw components 3D printed Smart Shoe prototype view 1 3D printed Smart Shoe prototype view 2 3D printed Smart Shoe prototype view 3 Smart Shoe early concept sketch Smart Shoe insole pressure point sketch

Robot Vision Line Follower & Proportional Control

Developed robot vision software for line following using ROS image acquisition, Canny edge detection, Hough line extraction, and proportional steering control.

Robot following a white line in testing environment TurtleBot line following test run

Embedded Development Boards & Microcontroller Platforms

Hands-on embedded systems work across Arduino, Nexys A7 FPGA, DragonBoard, and TM4C123GXL platforms. Used these boards for sensor integration, digital logic, UART/I2C communication, embedded debugging, and hardware/software validation.

DragonBoard embedded development platform TM4C123GXL microcontroller development board Nexys A7 FPGA development board Arduino UNO microcontroller board

UART, I2C, ADC & Embedded Debugging

Configured UART communication, ADC conversion, I2C accelerometer reads, and LED control logic. Used serial output and debugging tools to verify embedded behavior.

Alcohol Detection System — FPGA, VHDL & Decision Logic

Developed VHDL logic for sensor-driven decision logic with simulation waveforms for intoxication, distance, speed, and display outputs.

VHDL simulation waveform for alcohol detection system

Image Transmission Network

Built a socket-based image transmission system using client/server networking concepts and file-transfer workflows.

Image transmission network project screenshot

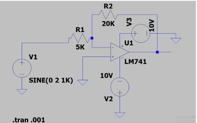
Operational Amplifier Circuit Analysis

Simulated and tested op-amp configurations in LTspice and lab measurements. Compared gain, clipping, waveform response, and measured hardware results.

LTspice operational amplifier schematic Operational amplifier circuit simulation

MOSFET Amplifier Simulation & Validation

Investigated common-source and source-follower MOSFET amplifier behavior through LTspice simulation and lab comparison.

Credentials

Training & Certifications

Supporting training in automation, robotics, software development, data analysis, and AI.

Nachi logo

Nachi robot training: AX PLC, I/O, FD operation and programming

LinkedIn Learning logo

LinkedIn Learning coursework including PLC Developer and technical skills

Microsoft logo

Microsoft career essentials in software development and data analysis

IBM logo

IBM Python, AI, generative AI, and data science coursework

Next Step

Contact

For controls engineering, automation, validation, test systems, embedded systems, and automotive systems opportunities.